雅思作文批改网站——我的私人专属教练!
Anna
December 22, 2025

曾经的我在是否考雅思的问题上,曾经十分的迷茫。一部分原因是因为一次考雅思的费用很贵,要 2000 来块钱,最大的原因则是对自己不够自信。因为笔者的写作能力一直都很差。不过,功夫不负有心人,经过一番高强度的努力,笔者最终还是顺利地一次性通过,晒晒我的成绩单哈~
作为雅思自学党,笔者的作文是如何在短期内达到 6.0 的呢?其实网络上已经有很多人在进行经验分享了,总结起来,无非就是两点:
一.多积累
在积累这一方面,一定要注意多看别人的优秀范文,看看人家是从哪些角度来剖析问题,开头和结尾的表达是怎么样的,中间观点核心论点有哪些,重点看人家文章的结构,中间观点的输出是如何表达的。学习一些模板的使用,但是这些模板不建议生搬硬套,建议大家最好能从众多模板中总结提炼出一些适合自己的模板,再去融会贯通地应用。
二.多练
在练习方面,做到以下几点,可以事半功倍:
-
拿到一篇文章前,不要着急动笔,先花 5 分钟在纸上列出提纲和核心论点。
-
尝试表达,思考哪些模板跟这篇文章的切合度比较高,练习写作。
-
注重批改!!!作为雅思自学党,我真心建议大家一定要注重批改,很多同学不明白为什么自己的作文水平一直得不到提高,很大程度就是不重视批改!批改就像照镜子,自己写完总觉得挺好,但别人一眼就能看出毛病。有人给你指路,才知道哪儿写跑题了、逻辑断了或者词用错了。不改,同样的错误会一直犯,自己很难发现。想提分,闭门造车不行,得有反馈才知道劲儿往哪儿使。
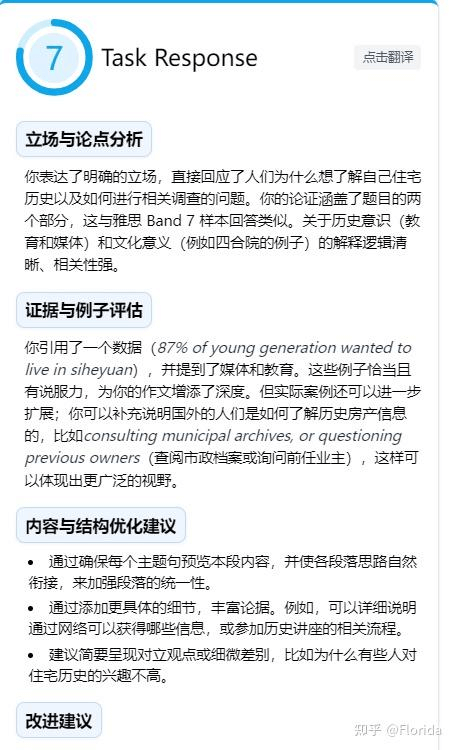
下面给大家分享一下我之前偶然发现的宝藏雅思作文批改网站:https://ielts9.me。这个网站性价比很高,一次批改在3-6r之间,有不同套餐可供选择,新用户有一次免费的批改机会。我尝试了一下,发现同一篇文章比我之前找外教批的更加的详实,关键是打分很准。无图无真相,以下是对比:


网站帮我改了 21 处,而我花了 99 大洋找的外教仅仅帮我改了 11 处,而且还比较简单。网站的打分标准也是结合雅思官方四大评分标准打分:

除此之外,网站还有生成范文功能,我觉得对我这种写作困难的人还是很友好的。比如这篇文章直接让网站生成范文,大家可以看一下:


网站的范文生成功能还附带改进说明,这样一来,我可以直观对比两者之间的差距,也明白自己的进步空间在哪里!整个过程就好像有个私人专属教练,一对一,指出你的问题,提出改进建议,帮助你成为更好的你!
加油,各位雅思自学党一次性顺利上岸~